Bonjour,
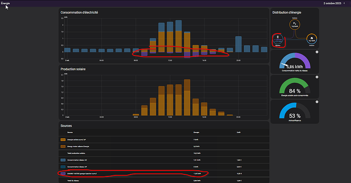
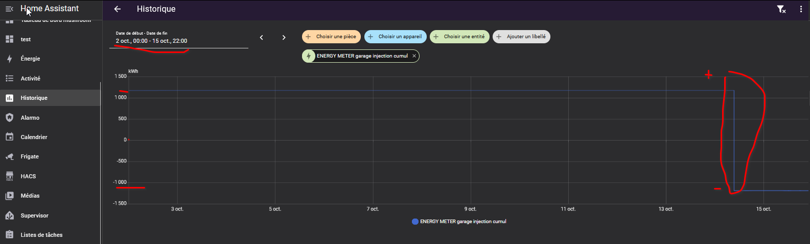
Depuis le 3 octobre j’ai remarqué que je n’avais plus d’injection dans le panneau Energie ? Je me suis dis d’abord que vu que le soleil donne moins, j’allais avoir moins d’injection car moins de production par rapport à la belle saison qui se termine… Mais j’ai trouvé bizarre de ne plus en avoir du tout depuis maintenant 3 semaines ?
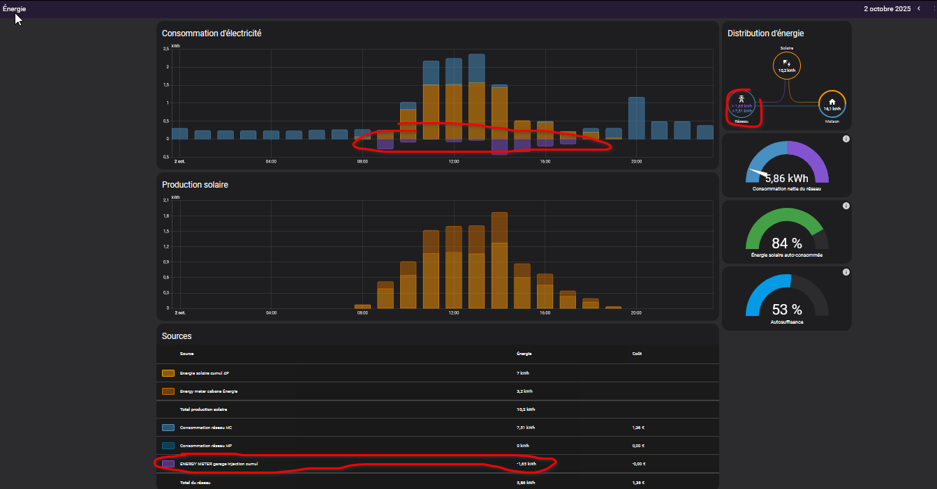
Du coup j’ai regardé dans la configuration de l’onglet Énergie.
Et j’ai vu tout de suite le message “Les entités suivantes ont un état négatif alors qu’un état positif est attendu :
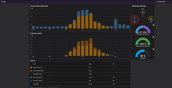
Avant il était bien positif comme on peut le voir ci dessous et plus de remontée depuis le 3 oct (une mise à jour de HA ou plutot de l’appareil ?) et de retour le 14 Oct mais en négatif ?
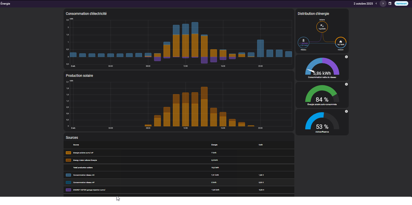
Je me suis dis bon j’ai cas faire un sensor qui me donne la valeur absolue
Bingo ça marche
Mais en voulant remplacer le sensor.energy_meter_energy_produced_b qu’il y a dans l’onglet ENERGIE, par mon number.abs_injection , je ne retrouve pas cette entrée ?![]()
Merci si quelqu’un a la solution à ce problème.
System Information
version
core-2025.10.3
installation_type
Home Assistant OS
dev
false
hassio
true
docker
true
container_arch
amd64
user
root
virtualenv
false
python_version
3.13.7
os_name
Linux
os_version
6.12.43-haos
arch
x86_64
timezone
Europe/Paris
config_dir
/config
<details><summary>Home Assistant Community Store</summary>
GitHub API
ok
GitHub Content
ok
GitHub Web
ok
HACS Data
ok
GitHub API Calls Remaining
5000
Installed Version
2.0.5
Stage
running
Available Repositories
2326
Downloaded Repositories
7
</details>
<details><summary>Home Assistant Cloud</summary>
logged_in
false
can_reach_cert_server
ok
can_reach_cloud_auth
ok
can_reach_cloud
ok
</details>
<details><summary>Home Assistant Supervisor</summary>
host_os
Home Assistant OS 16.2
update_channel
stable
supervisor_version
supervisor-2025.10.0
agent_version
1.7.2
docker_version
28.3.3
disk_total
62.3 GB
disk_used
13.2 GB
nameservers
192.168.1.1, 2a02:842a:7600:d201::1
healthy
true
supported
true
host_connectivity
true
supervisor_connectivity
true
ntp_synchronized
true
virtualization
kvm
board
ova
supervisor_api
ok
version_api
ok
installed_addons
Silicon Labs Multiprotocol (2.4.5), Matter Server (8.1.1), Mosquitto broker (6.5.2), Zigbee2MQTT (2.6.2-1), File editor (5.8.0), Terminal & SSH (9.20.1), Samba Backup (5.2.0), ZeroTier One (0.23.1), Hoymiles DTU Solar: Home Assistant Add-on (0.9.8), HoyMiles Solar Gateway stable Addon (1.4.6), Studio Code Server (5.19.3), Frigate (0.16.2), Samba share (12.5.3)
</details>
<details><summary>Dashboards</summary>
dashboards
5
resources
4
views
7
mode
storage
</details>
<details><summary>Network Configuration</summary>
adapters
lo (disabled), enp0s3 (enabled, default, auto), hassio (disabled), docker0 (disabled), ztosikwvhz (disabled), veth1a7af83 (disabled), vethb9a7886 (disabled), vethf9e7394 (disabled), vethfbef891 (disabled), wpan0 (disabled), veth557cce2 (disabled), veth5a83e3d (disabled), veth965b3ec (disabled), vethd959526 (disabled), vethc7bf409 (disabled), veth283e55e (disabled), veth72dac46 (disabled)
ipv4_addresses
lo (127.0.0.1/8), enp0s3 (192.168.1.82/24), hassio (172.30.32.1/23), docker0 (172.30.232.1/23), ztosikwvhz (192.168.192.119/24), veth1a7af83 (), vethb9a7886 (), vethf9e7394 (), vethfbef891 (), wpan0 (), veth557cce2 (), veth5a83e3d (), veth965b3ec (), vethd959526 (), vethc7bf409 (), veth283e55e (), veth72dac46 ()
ipv6_addresses
lo (::1/128), enp0s3 (2a02:842a:7600:d201:9477:1986:4eaa:93d5/64, fe80::185c:64a:5425:d7da/64), hassio (fe80::a8af:faff:fecc:fb57/64), docker0 (fe80::1444:51ff:fe9b:a190/64), ztosikwvhz (fe80::bc2e:cff:fe30:a4db/64), veth1a7af83 (fe80::745f:53ff:feac:5544/64), vethb9a7886 (fe80::8854:c9ff:fe10:6979/64), vethf9e7394 (fe80::45c:a6ff:feb6:b695/64), vethfbef891 (fe80::9c77:29ff:fecf:37f7/64), wpan0 (fd81:c4a7:4b3a:4e1e:0:ff:fe00:fc11/64, fdc0:2d11:8604:1:acd4:ef57:7b3f:e765/64, fd81:c4a7:4b3a:4e1e:0:ff:fe00:fc10/64, fd81:c4a7:4b3a:4e1e:0:ff:fe00:fc38/64, fd81:c4a7:4b3a:4e1e:0:ff:fe00:fc00/64, fd81:c4a7:4b3a:4e1e:0:ff:fe00:7800/64, fd81:c4a7:4b3a:4e1e:693c:1878:485d:29a6/64, fe80::f088:d10e:22a9:4a9d/64), veth557cce2 (fe80::4865:6aff:fed8:1386/64), veth5a83e3d (fe80::dcde:6dff:fe52:c74a/64), veth965b3ec (fe80::2404:b8ff:fea2:a333/64), vethd959526 (fe80::ac6e:9dff:feee:3816/64), vethc7bf409 (fe80::c8c3:cfff:fecc:e547/64), veth283e55e (fe80::d00a:50ff:fe63:5933/64), veth72dac46 (fe80::1c6b:72ff:fea2:6d71/64)
announce_addresses
192.168.1.82, 2a02:842a:7600:d201:9477:1986:4eaa:93d5, fe80::185c:64a:5425:d7da
</details>
<details><summary>Recorder</summary>
oldest_recorder_run
5 octobre 2025 à 08:55
current_recorder_run
24 octobre 2025 à 15:51
estimated_db_size
450.27 MiB
database_engine
sqlite
database_version
3.49.2
</details>














