Ok, effectivement sur le schéma simple avec le module Girier, c’est possible.
Je confirme aussi. Même si il y a un différentiel 30ma et un bouton étanche, en extérieur je préfère éviter.
Ok, effectivement sur le schéma simple avec le module Girier, c’est possible.
Je confirme aussi. Même si il y a un différentiel 30ma et un bouton étanche, en extérieur je préfère éviter.
J’ai repris la photo du boîtier un peu plus haut dans le sujet.
Mais en regardant les différents modèles sur Aliexpress, je me suis aperçu que les indications ne font pas toujours les mêmes.
Si vraiment besoin du retour d’état pour le poussoir il y a le module frient qui peut faire l’affaire. Il peut être alimenté en 12 volts, Il a 2 contact sec, et peut reprendre 4 poussoir individuellement
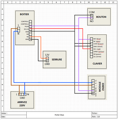
En fait dans mon installation actuelle j’ai le bouton connecté sur le module zigbee sur L et S1 (et ça fonctionne très bien) mais si c’est plus sur le boitier unlock je vais faire comme ça !
Si tu as moyen de modifier, c’est mieux de le faire comme ce schéma, mais il te faut le boitier.
Personnellement pour un boitier à 10€, je ne me pose même pas la question, la sécurité ça n’a pas de prix…enfin si 10€ ![]()
Oui aucun doute ! Le boitier unlock est commandé ! Je viendrai donner des news dès que je le reçois !
Bonjour à tous, j’ai enfin reçu le boitier. Par contre il est un peu différent que sur les schémas:
Du coup je n’ai pas de COM mais une masse à la place… Est-ce que je branche le COM prévu sur le GND tout en bas ?
Bonjour, j’ai le même boitier que toi et voici le shéma de branchement que m’a fait @pascal_ha :

Normalement c’est bien un GND (appelé Com sur autre schéma)
Pour en être sûr tu peux le vérifier avec un testeur(voltmetre) en position mesure de tension 12VDC. Tu dois avoir 12V entre la borne NC et GND.
houla merci mais c’est très différent de mon montage d’origine !
C’est peut-être pour ça que ma serrure a grillé ![]()
bonjour, sur le relais, c’est indiqué 12 DC et le multimetre est sur calibre AC …
Oui il faut mettre le multimètre sur 20V DC (a gauche).
Mais c’est bizarre d’avoir 27V
Mais quel boulet
Effectivement je passe à 13V !
tension de lissage ou autre … y a pas de transfo 12V 3A la dedans …
Ca m’ai deja arriver aussi … mais, quand c’est pas coherant , ca viens de quelque part !!
attention il y a 2 types de gache electriques , à rupture et a impulsion …
si tu envoie continuellement du 12 sur une impulsion , … elle grille au bout de quelques minutes …
.
A l’inverse la rupture dois toujour étre alimentée et c’est avec une coupure d’alim que l’on peux ouvrir …
Justement je viens de faire un petit essai en branchant un ventilo 12V à la place de ma gâche électrique et le ventilo tourne en continu ! Ma gâche étant à impulsion ce n’est pas normal à priori ?
Le réglage Timer de 0 a 10s, il sert peut être a régler le temps d’alimentation